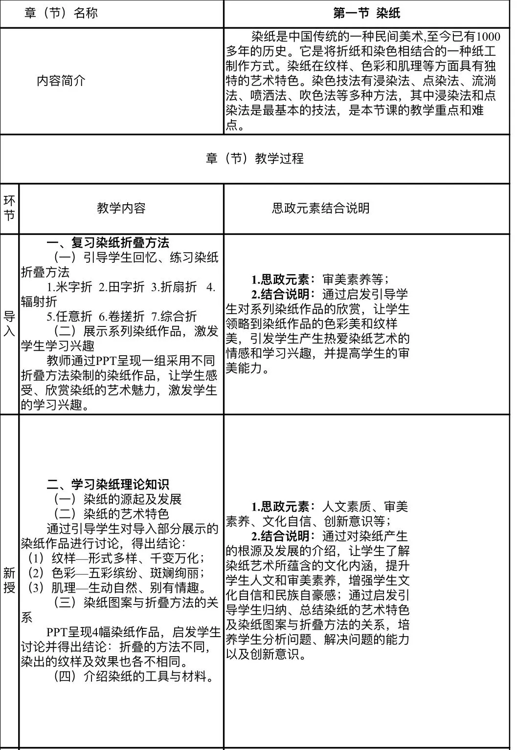
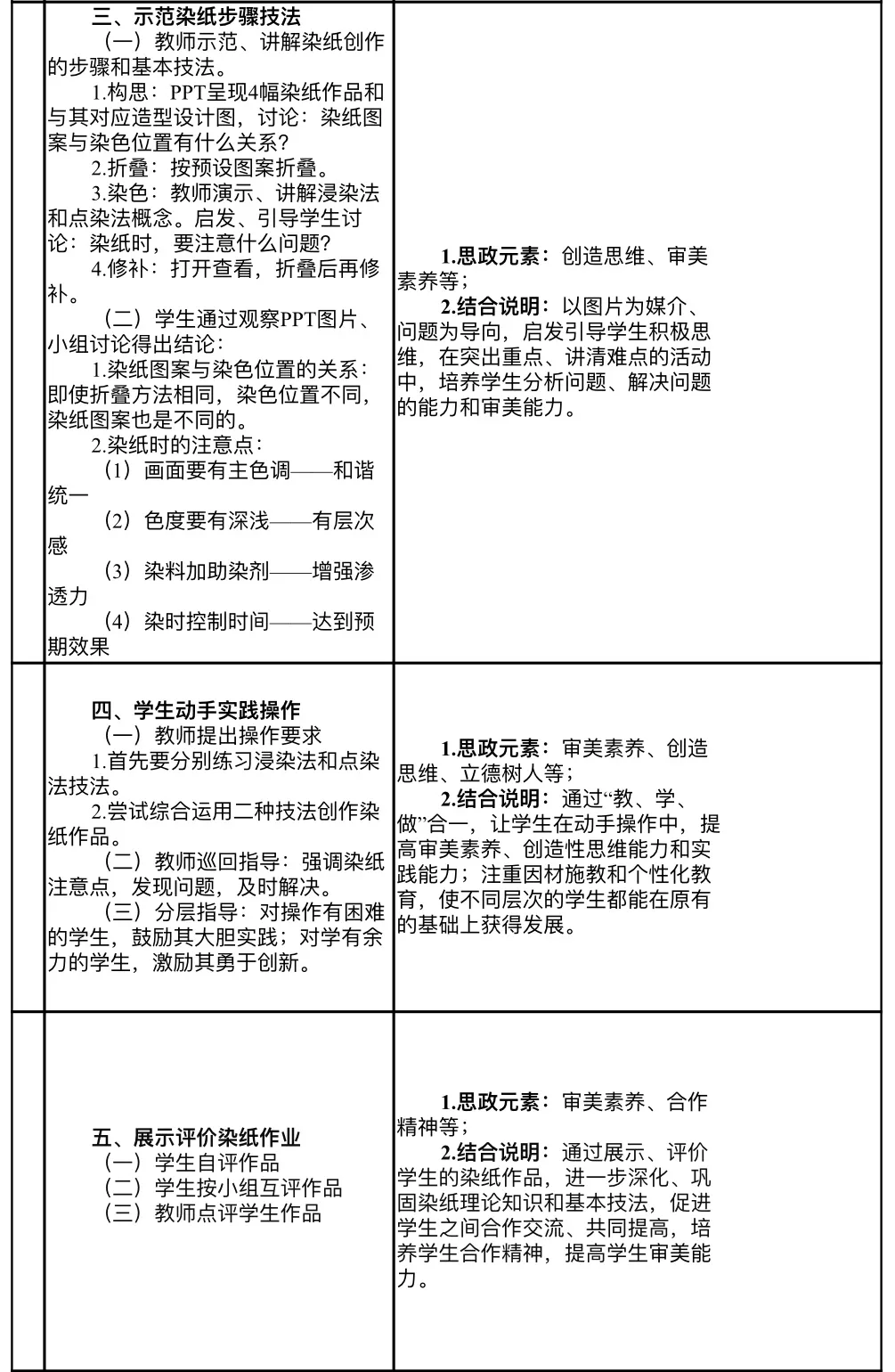
当前位置:首页课程思政正文

《手工》“课程思政”教学设计

作者:审核人:时间:2021-12-10点击数:




22752

29FF0

2390A

22436

说明:

.“课程类别”指“通识通修”“专业必修”“专业选修”“教师教育”等。

.“思政元素结合说明”:是指在教学中如何将专业知识点和思政元素结合起来的一篇说明。

.“成效评价”为该内容的学习评价方式,比如测试、课程大作业等。


Copyright© 2020 淮阴师范学院 All right reserved

Baidu
map